首页
必威betway中文版入口
考试院
院领导
处室及代管单位
院徽
必威官方登录首页网站
高考、艺体
成人高考
自学考试
Betway必威手机版
betway必威手机
BetWay必威官方网站
betway必威入口
BetWay88体育平台
BetWay必威官方网站app
自考成绩证书办理流程
Betway·必威(西汉姆联)唯一官方网站
市州机构导航
信息公开
阳光公示
财务信息
联系我们
通讯地址
院长信箱
Betway必威App体育
处室及代管单位联系电话
betway必威
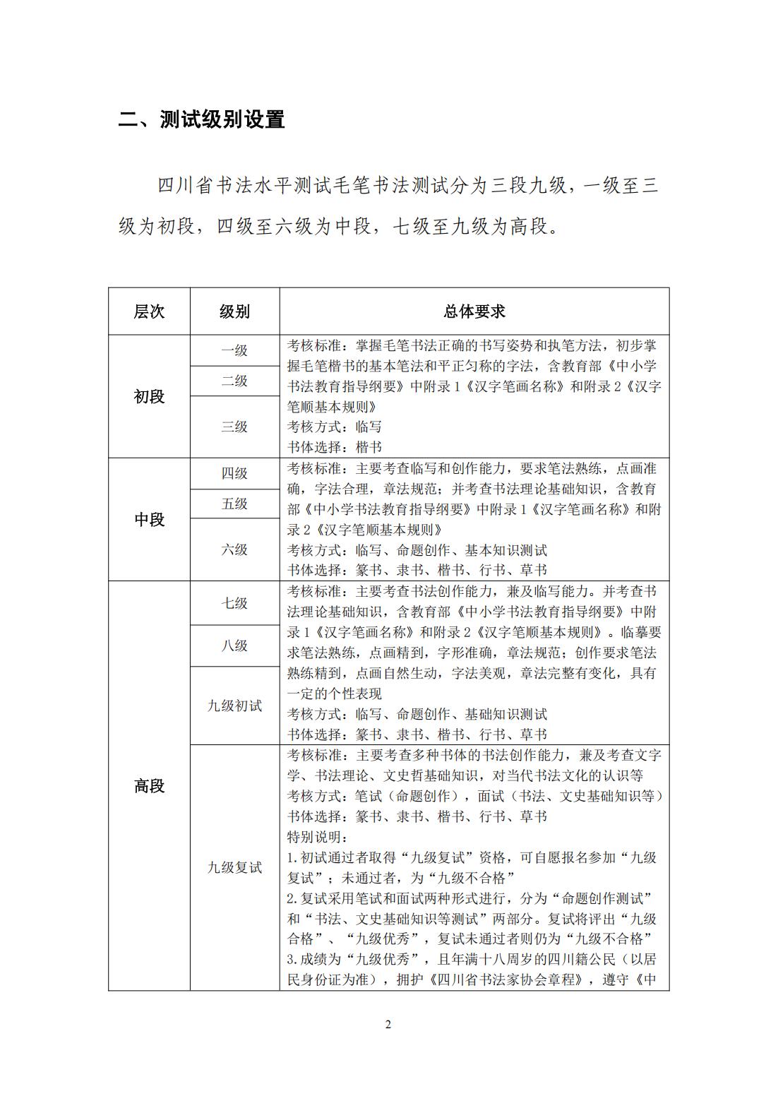
四川省书法水平测试毛笔书法测试大纲(2025年版)
日期:2025/8/14 15:10:14 | 来源:Betway体育登陆
分享到:
更多
热门信息
四川省2025年普通高校专升本招生专业及计划
关于下发2025年普通高校在川招生计划更正及调整的通知
关于下发2025年普通高校在川招生计划更正及调整的通知(二)
2025年下半年中小学教师资格考试(笔试)报名公告
关于做好我省2025年普通高校招生工作的通知
四川省高等教育自学考试专业考试计划列表(2025年版)
Betway体育登陆关于受理2025年上半年高等教育自学考试毕业申请的通告
官方发布!四川省2025年普通高考物理类成绩分段统计表出炉
微信公众号
关注招考
map