首页
必威betway中文版入口
考试院
院领导
处室及代管单位
院徽
必威官方登录首页网站
高考、艺体
成人高考
自学考试
Betway必威手机版
betway必威手机
BetWay必威官方网站
betway必威入口
BetWay88体育平台
BetWay必威官方网站app
自考成绩证书办理流程
Betway·必威(西汉姆联)唯一官方网站
市州机构导航
信息公开
阳光公示
财务信息
联系我们
通讯地址
院长信箱
Betway必威App体育
处室及代管单位联系电话
betway必威
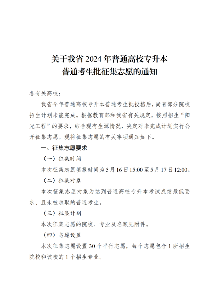
关于我省2024年普通高校专升本普通考生批征集志愿的通知
日期:2024/5/16 13:21:44 | 来源:Betway体育登陆
分享到:
更多
热门信息
四川省2025年普通高校专升本招生专业及计划
关于下发2025年普通高校在川招生计划更正及调整的通知
关于下发2025年普通高校在川招生计划更正及调整的通知(二)
四川省2025年高职单招普高类录取调档线公布
2025年下半年中小学教师资格考试(笔试)报名公告
关于做好我省2025年普通高校招生工作的通知
四川省2025年高职单招中职类考生成绩分段统计表
四川省2025年上半年中小学教师资格考试面试报名公告
微信公众号
关注招考
map