首页
必威betway中文版入口
考试院
院领导
处室及代管单位
院徽
必威官方登录首页网站
高考、艺体
成人高考
自学考试
Betway必威手机版
betway必威手机
BetWay必威官方网站
betway必威入口
BetWay88体育平台
BetWay必威官方网站app
自考成绩证书办理流程
Betway·必威(西汉姆联)唯一官方网站
市州机构导航
信息公开
阳光公示
财务信息
联系我们
通讯地址
院长信箱
Betway必威App体育
处室及代管单位联系电话
betway必威
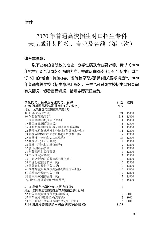
关于普通高校对口招生专科录取未完成计划高校第三次征集志愿的通知
日期:2020/9/14 19:21:29 | 来源:Betway体育登陆
分享到:
更多
热门信息
四川省2025年普通高校专升本招生专业及计划
关于下发2025年普通高校在川招生计划更正及调整的通知
关于下发2025年普通高校在川招生计划更正及调整的通知(二)
四川省2025年高职单招普高类录取调档线公布
2025年下半年中小学教师资格考试(笔试)报名公告
关于做好我省2025年普通高校招生工作的通知
四川省2025年高职单招中职类考生成绩分段统计表
四川省2025年上半年中小学教师资格考试面试报名公告
微信公众号
关注招考
map